华大在线讯(记者 郝日虹)9月24日,全体中层干部大会在科学会堂一楼报告厅举行。全体在校校领导、全体中层正职干部、教代会执委代表、各民主党派基层组织、统战团体主要负责人到场参会。全体中层副职干部通过企业微信参加视频会议。
校长郝芳华首先从全面打赢开学攻坚战、宿舍搬迁圆满收官、稳步推进教学科研工作、多措并举加强教师队伍建设、积极拓展办学资源、完善办学条件做好安全保障、招生工作整体稳中向好七个方面对今年暑期和本学期开学工作做了总结,并代表学校,对全体教职员工为学校发展的辛勤付出表示衷心感谢。
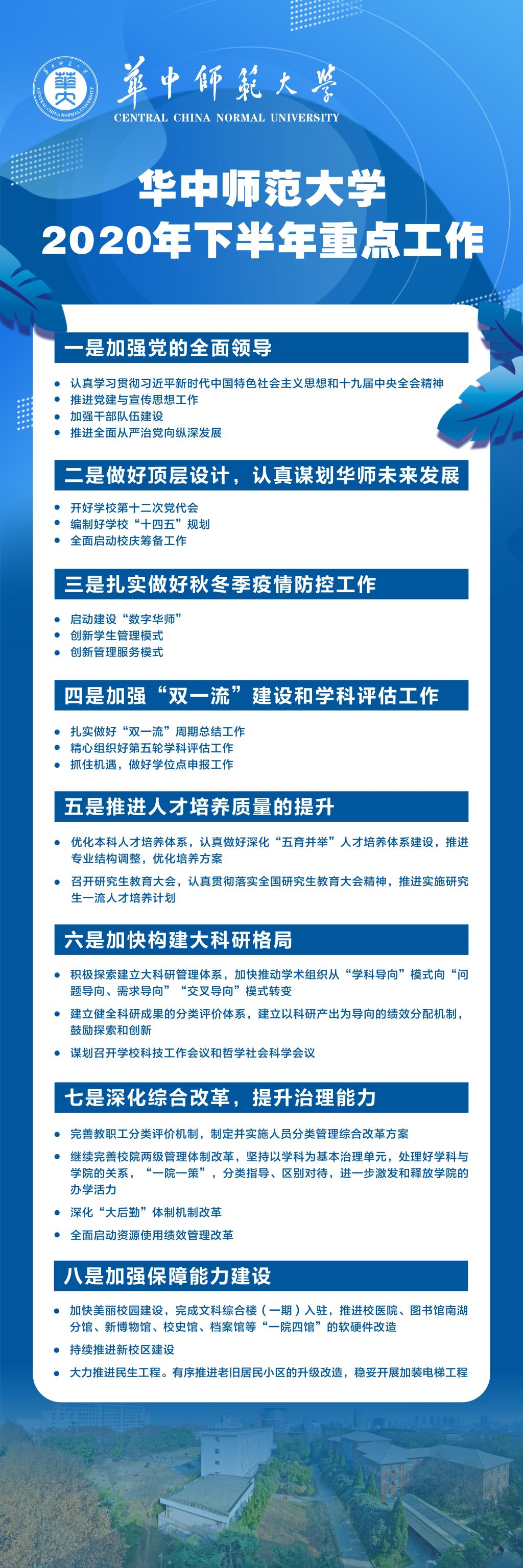
郝芳华强调,下半年工作任务完成效果直接关系到“十三五”规划的收官和“十四五”规划的开篇布局,全校上下要紧紧围绕2020年工作要点,坚持一张蓝图绘到底。结合今年工作要点完成情况和暑期务虚会精神,郝芳华从加强党的全面领导、做好顶层设计认真谋划华师未来发展、扎实做好秋冬季疫情防控工作、加强“双一流”建设和学科评估工作、推进人才培养质量的提升、加快构建大科研格局、深化综合改革提升治理能力、加强保障能力建设八个方面,对我校下半年重点工作进行了部署。
对于如何落实好下半年各项工作,郝芳华指出:一是要以勇担使命的姿态迎接新发展阶段的新机遇新挑战,各级领导干部要担当有为、统筹有方、实干有绩,一环紧扣一环抓好各项重点工作落实;二是要以追求卓越的精神打造事业发展新格局新优势,各级领导干部要学习工匠精神,把本学期重点工作进一步细化,列出详细指标和时间进度,确保年度重点工作全部按时高质量地完成;三是要以师生至上的理念贯穿学校各项工作始终,各级领导干部要进一步转变工作作风,从“管理就是服务”向“服务就是管理”转变,切实减轻基层和普通师生负担,为建设一个更加美好、更具活力、更高水平的华中师范大学而不懈奋斗。
校党委书记赵凌云代表学校党委对下半年工作贯彻落实提出要求。首先,要高度重视起来。2020年是学校发展的关键一年,下半年工作做得好不好,事关“十三五”圆满收官、“十四五”成功开局、学校第十二次党代会顺利召开、“双甲子”校庆筹备工作启动、“双一流”建设和第五轮学科评估成效,各级领导干部要提高认识,统筹好学校疫情防控和事业发展。其次,要全力担当起来。各级领导干部要牵头挂帅,担当落实职责,抓好今年的工作要点和下半年重点工作的落实;要担当谋划职责,谋划好本单位诸如第十二次党代会报告意见征集、“十四五”规划制定、“双甲子”校庆筹备、学科建设等大事要事;要担当安定职责,抓好安全稳定工作,为第十二次党代会召开营造一个安全稳定、人心向上、风清气正的环境。再者,要积极行动起来。各级领导干部要对标年度工作要点、对标“十三五”规划,一项一项地抓收官;抓好事关学校发展的大事要事,以时不待我只争朝夕的精神抓好工作节点,积极行动起来,在不平凡的一年中,创造不平凡的业绩,为学校第十二次党代会献礼。
会议期间,副校长任友洲分析了当前和今后一段时期内学校安全稳定工作面临的形势,对新学期安全稳定工作进行了部署,并提出具体要求。

(审读人:陈迪明)